ProtoHub the furry protogen art website!

This is ProtoHub, the absolute best place for protogen happy art, synth art, and G.E.M. art!!
ProtoHub is an image posting website for the furry community, with the pourposte of helping mehcanical / electrical furries share art and to help the furry community find and grow that side of the community.

Later...

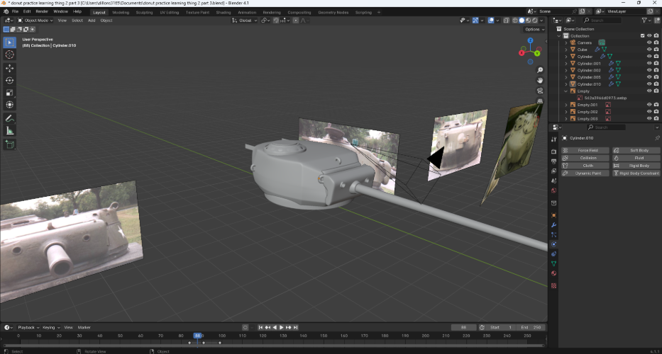
Models for an upcoming project
Our Protogens need cookies.
By using this site you agree to cookies and our Terms Of Service.
AlrightLearn More
Welcome to ProtoHub!! Check Out More Art! OwO
Try a random post? o3o
ShareReport Post?
SFW
Original Art
3D Render
W.I.P.
Video Game
Announcement
4 Likes

Posted by Enzo`s GhostFeb 23 2026 Subscribe! OwO

Resolution: loading...

Models for an upcoming project

Sign Up Link

Sign Up to Leave a Comment!

Reply OwO but tank treds with a train top, TRANK
from Tem • Feb 26 2026

Reply OwO give it train bottom, the tain
from Tem • Feb 26 2026

Reply OwO Thanks!
from Enzo`s Ghost • Feb 23 2026

ooooooo.... loooks amazing!!!!
from @StellaFuga • Feb 23 2026